Steuerbare Verbrauchseinrichtung §14 EnWG
-
hominidae
- Beiträge: 1485
- Registriert: Di Sep 03, 2019 4:13 pm
- Has thanked: 44 times
- Been thanked: 32 times
Re: Steuerbare Verbrauchseinrichtung §14 EnWG
Ich habe jetzt mal für mein Victron System (EMS) den digitalen Input für die Steuerung aktiviert.
...und eine 2-Draht Kupplung angeschlossen ...mit dem aktivierten "Türkontakt" kann ich jetzt mit einem Shelly 1 (über dessen potentialfreien Kontakt) die Schaltung des VNB simulieren.
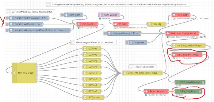
Wer mal die "Dimension" kennenlernen will, was die maximale Netzbezugsleistung bei mehreren SteuVE ist, findet die Formel hier bei mitnetz: https://www.mitnetz-strom.de/Media/docs ... 81271f8_10 Bei 1x Wallbox, 1x WP und 1x Hausspeicher kommen zB 10.5kW raus.
Mein "Simulator in NR, weil Excel dafür zu langweilig ist: Jetzt baue ich mir ein paar Regeln in Node-Red, wie ich im Anlassfall die maximale Netzbezugsleistung aufteile...
...und eine 2-Draht Kupplung angeschlossen ...mit dem aktivierten "Türkontakt" kann ich jetzt mit einem Shelly 1 (über dessen potentialfreien Kontakt) die Schaltung des VNB simulieren.
Wer mal die "Dimension" kennenlernen will, was die maximale Netzbezugsleistung bei mehreren SteuVE ist, findet die Formel hier bei mitnetz: https://www.mitnetz-strom.de/Media/docs ... 81271f8_10 Bei 1x Wallbox, 1x WP und 1x Hausspeicher kommen zB 10.5kW raus.
Mein "Simulator in NR, weil Excel dafür zu langweilig ist: Jetzt baue ich mir ein paar Regeln in Node-Red, wie ich im Anlassfall die maximale Netzbezugsleistung aufteile...
-
aiole
- Beiträge: 9023
- Registriert: Mo Okt 08, 2018 4:51 pm
- Has thanked: 254 times
- Been thanked: 274 times
Re: Steuerbare Verbrauchseinrichtung §14 EnWG
In der Art soll das openWB mal direkt können.
1. Also zuerst Verbraucher in sw2 definieren, Summenformel hinterlegen
2. im Fall der Fälle -> Ermittl. max. Summendimmleistung, die nach Belieben/Prios aufgeteilt wird
M.E. darf dann z.B. auch das EV komplett abgeschalten werden und die WP läuft ungedimmt weiter. Entscheidend ist nur die Summendimmleistung. Dank EMS (sw2) darf PV natürlich hinzukommen.
Man fragt sich nur, welchen Mehrwert die zum potentialfreien Kontakt ankreuzbaren Alternativen EEBUS und KNX für die VNB-Infoübergabe an das EMS haben sollen.
1. Also zuerst Verbraucher in sw2 definieren, Summenformel hinterlegen
2. im Fall der Fälle -> Ermittl. max. Summendimmleistung, die nach Belieben/Prios aufgeteilt wird
M.E. darf dann z.B. auch das EV komplett abgeschalten werden und die WP läuft ungedimmt weiter. Entscheidend ist nur die Summendimmleistung. Dank EMS (sw2) darf PV natürlich hinzukommen.
Man fragt sich nur, welchen Mehrwert die zum potentialfreien Kontakt ankreuzbaren Alternativen EEBUS und KNX für die VNB-Infoübergabe an das EMS haben sollen.
-
hominidae
- Beiträge: 1485
- Registriert: Di Sep 03, 2019 4:13 pm
- Has thanked: 44 times
- Been thanked: 32 times
Re: Steuerbare Verbrauchseinrichtung §14 EnWG
...immer her damit..ne Roadmap wäre schön.
Ja, genau so...wäre mir auch egal, wenn openWB die Komplettberechnug macht und nur die Aafteilung an die Anderen (WP, Victron EMS, ..) bekannt gibt.1. Also zuerst Verbraucher in sw2 definieren, Summenformel hinterlegen
2. im Fall der Fälle -> Ermittl. max. Summendimmleistung, die nach Belieben/Prios aufgeteilt wird
WP dimmen ist eigentlich nur bei nem regelbaren Verdichter möglich, aber bestimmt eher komplex. Der Normalfall wird ja sein, dass der Verdichter komplett frei läuft und nur der Heizstab abgestellt wird. Da braucht es schon ne sehr grosse WP, wenn die Verdichterleistung 4.2kW übersteigt.M.E. darf dann z.B. auch das EV komplett abgeschalten werden und die WP läuft ungedimmt weiter. Entscheidend ist nur die Summendimmleistung. Dank EMS (sw2) darf PV natürlich hinzukommen.
Mit PV als Unterstützung und eben 1x WB, 1xWP und 1xBATT sollte stets genug "Bezugsspielraum" vorhanden sein.
Nachts sieht es dann schon etwas aanders aus, vor alllem im Winter.
Tja, das frage ich mich inzwischen auch, nachdem ich mir das mal veranschaulicht habe, ...Man fragt sich nur, welchen Mehrwert die zum potentialfreien Kontakt ankreuzbaren Alternativen EEBUS und KNX für die VNB-Infoübergabe an das EMS haben sollen.
-
hominidae
- Beiträge: 1485
- Registriert: Di Sep 03, 2019 4:13 pm
- Has thanked: 44 times
- Been thanked: 32 times
Re: Steuerbare Verbrauchseinrichtung §14 EnWG
Es bleibt spannend.
Zumindest im Victron Forum hat sich jetzt ein User gemeldet, wo der VNB eine Lösung, die per 2-Draht Lösung den Gesamtbezug limitiert, als nicht Gesetzeskonform abgelehnt hat: https://community.victronenergy.com/que ... ent-307723
-
ID4U
- Beiträge: 650
- Registriert: Do Okt 13, 2022 4:26 pm
- Has thanked: 66 times
- Been thanked: 67 times
Re: Steuerbare Verbrauchseinrichtung §14 EnWG
Ich wüsste nicht das der VNB/MSB eine SteuVE "abnehmen" muss. Auf welches Gesetz hat sich der MSB/VNB denn berufen? Die entsprechenden Regelungen würden mich und bestimmt auch andere sehr interessieren. Denn das hilft uns dabei "gesetzeskonform" zu sein 
Eine iMSys-Steuerbox stellt vier potentialfreie Relaiskontakte zur Verfügung. Für die Belegung gibt es einen VDE FNN Vorschlag. EIne digitale Schnittstelle hingegen ist bisher noch nicht abschließend spezifiziert. Also kann aktuell vom VNB/MSB auch nur eine Steuerung über die Relaiskontakte verlangt werden.
Ich denke es ist mal wieder einfach nur ein übereifriger VNB/MSB den man in sein Schranken verweisen muss
Eine iMSys-Steuerbox stellt vier potentialfreie Relaiskontakte zur Verfügung. Für die Belegung gibt es einen VDE FNN Vorschlag. EIne digitale Schnittstelle hingegen ist bisher noch nicht abschließend spezifiziert. Also kann aktuell vom VNB/MSB auch nur eine Steuerung über die Relaiskontakte verlangt werden.
Ich denke es ist mal wieder einfach nur ein übereifriger VNB/MSB den man in sein Schranken verweisen muss
-
aiole
- Beiträge: 9023
- Registriert: Mo Okt 08, 2018 4:51 pm
- Has thanked: 254 times
- Been thanked: 274 times
Re: Steuerbare Verbrauchseinrichtung §14 EnWG
Wenn der VNB schon 3x anruft
. Mal abgesehen vom overkill der 0/1-Dimm-Infoüberragung mit eebus oder KNX. Die sind da noch längst nicht soweit. Warum man das überhaupt noch weiter verkomplizieren möchte, ist mir ein Rätsel.
Der VNB soll sich wie der Endkunde ans Gesetz halten und das sagt, dass die Dimminfo sicher im EMS ankommen muss. Im Victron-Fall würde ich mich zügig ins nächste VNB-Supportlevel begeben.
Der VNB soll sich wie der Endkunde ans Gesetz halten und das sagt, dass die Dimminfo sicher im EMS ankommen muss. Im Victron-Fall würde ich mich zügig ins nächste VNB-Supportlevel begeben.
-
hominidae
- Beiträge: 1485
- Registriert: Di Sep 03, 2019 4:13 pm
- Has thanked: 44 times
- Been thanked: 32 times
Re: Steuerbare Verbrauchseinrichtung §14 EnWG
Bisher nur diese Info: https://community.victronenergy.com/que ... ent-307821ID4U hat geschrieben: Di Jul 09, 2024 8:17 pm Ich wüsste nicht das der VNB/MSB eine SteuVE "abnehmen" muss. Auf welches Gesetz hat sich der MSB/VNB denn berufen? Die entsprechenden Regelungen würden mich und bestimmt auch andere sehr interessieren. Denn das hilft uns dabei "gesetzeskonform" zu sein![]()
...riecht jetzt danach, dass es hier, wie beim EEG auch ne Clearingstelle geben müsste ....oh weia.
Sehe ich ja genauso, aber es gibt halt VNB, die sind "anders".aiole hat geschrieben: Di Jul 09, 2024 9:51 pm Der VNB soll sich wie der Endkunde ans Gesetz halten und das sagt, dass die Dimminfo sicher im EMS ankommen muss. Im Victron-Fall würde ich mich zügig ins nächste VNB-Supportlevel begeben.
-
ID4U
- Beiträge: 650
- Registriert: Do Okt 13, 2022 4:26 pm
- Has thanked: 66 times
- Been thanked: 67 times
Re: Steuerbare Verbrauchseinrichtung §14 EnWG
Einfach ignorieren. Die haben iMSys sowie Steuerbox einzubauen und mehr nicht. Für den Rest ist der Betreiber verantwortlich. Ich würde mich da auf keinerlei Diskussion einlassen.
Mehr geben die Regelungen meines Wissens nicht her. Lediglich noch das der Betreiber bei berechtigen Zweifeln nachweisen muß ist das der Dimmbefehl entsprechend den Vorgaben umgesetzt wird. Wie bzw. in welcher Form das zu erfolgen hat ist bisher nicht im Detail geregelt. Es gibt lediglich einen Vorschlag der VDE FNN der zur Diskussion steht. Und damit noch nicht abschließend festgelegt ist.
Der VNB/MSB darf gerne den Dimmbefehl senden und schauen ob meine SteuVE diesen korrekt umsetzt. Ab Anmeldung einer SteuVE hat man Anspruch auf reduzierte Netzentgelte. Eine Abnahme/Prüfung/Freigabe/Genehmigung seitens des VNB/MSB ist meines Wissens nicht vorgesehen.
Wurden in dem Fall überhaupt schon iMSys+Steuerbox eingebaut? Oder ist das lediglich eine Diskussion theoretischer Natur?
Mehr geben die Regelungen meines Wissens nicht her. Lediglich noch das der Betreiber bei berechtigen Zweifeln nachweisen muß ist das der Dimmbefehl entsprechend den Vorgaben umgesetzt wird. Wie bzw. in welcher Form das zu erfolgen hat ist bisher nicht im Detail geregelt. Es gibt lediglich einen Vorschlag der VDE FNN der zur Diskussion steht. Und damit noch nicht abschließend festgelegt ist.
Der VNB/MSB darf gerne den Dimmbefehl senden und schauen ob meine SteuVE diesen korrekt umsetzt. Ab Anmeldung einer SteuVE hat man Anspruch auf reduzierte Netzentgelte. Eine Abnahme/Prüfung/Freigabe/Genehmigung seitens des VNB/MSB ist meines Wissens nicht vorgesehen.
Wurden in dem Fall überhaupt schon iMSys+Steuerbox eingebaut? Oder ist das lediglich eine Diskussion theoretischer Natur?
Zuletzt geändert von ID4U am Mi Jul 10, 2024 5:50 am, insgesamt 1-mal geändert.
-
openWB
- Site Admin
- Beiträge: 10286
- Registriert: So Okt 07, 2018 1:50 pm
- Has thanked: 180 times
- Been thanked: 421 times
Re: Steuerbare Verbrauchseinrichtung §14 EnWG
Unserer Erfahrung nach üblicherweise eine Bestätigung des Herstellers über die Funktion. Das stellen wir dann gern zur Verfügung. Damit hat der Betreiber einen Nachweis.Mehr geben die Regelungen meines Wissens nicht her. Lediglich noch das der Betreiber bei berechtigen Zweifeln nachweisen muß ist das der Dimmbefehl entsprechend den Vorgaben umgesetzt wird. Wie bzw. in welcher Form das zu erfolgen hat ist bisher nicht im Detail geregelt.
Die richtige Verkabelung kann Installationsbetrieb nachweisen.
Supportanfragen bitte NICHT per PN stellen.
Hardwareprobleme bitte über die Funktion Debug Daten senden mitteilen oder per Mail an support@openwb.de
Hardwareprobleme bitte über die Funktion Debug Daten senden mitteilen oder per Mail an support@openwb.de
-
hominidae
- Beiträge: 1485
- Registriert: Di Sep 03, 2019 4:13 pm
- Has thanked: 44 times
- Been thanked: 32 times
Re: Steuerbare Verbrauchseinrichtung §14 EnWG
ID4U hat geschrieben: Mi Jul 10, 2024 5:44 am Mehr geben die Regelungen meines Wissens nicht her. Lediglich noch das der Betreiber bei berechtigen Zweifeln nachweisen muß ist das der Dimmbefehl entsprechend den Vorgaben umgesetzt wird. Wie bzw. in welcher Form das zu erfolgen hat ist bisher nicht im Detail geregelt. Es gibt lediglich einen Vorschlag der VDE FNN der zur Diskussion steht. Und damit noch nicht abschließend festgelegt ist.
Der VNB/MSB darf gerne den Dimmbefehl senden und schauen ob meine SteuVE diesen korrekt umsetzt. Ab Anmeldung einer SteuVE hat man Anspruch auf reduzierte Netzentgelte. Eine Abnahme/Prüfung/Freigabe/Genehmigung seitens des VNB/MSB ist meines Wissens nicht vorgesehen.
openWB hat geschrieben: Mi Jul 10, 2024 5:49 am Unserer Erfahrung nach üblicherweise eine Bestätigung des Herstellers über die Funktion. Das stellen wir dann gern zur Verfügung. Damit hat der Betreiber einen Nachweis.
Die richtige Verkabelung kann Installationsbetrieb nachweisen.
...hier gibt es wohl die Doku zur Position des VNB in diesem Fall: https://community.victronenergy.com/que ... wer-308276
Wohlgemerkt, es geht hier um Speicher