Hi,
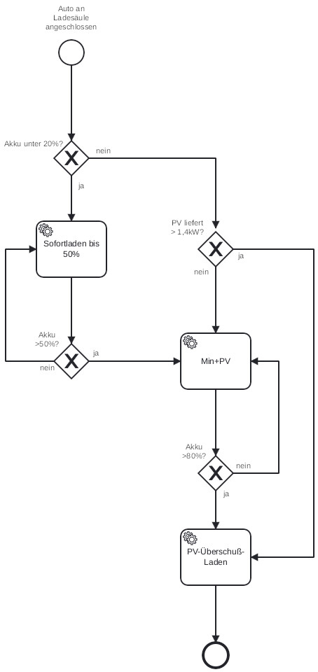
ich habe mir für mein Auto eine Ladelogik ausgedacht mit der ich hoffentlich etwas mehr automatisiert laden kann. Ich benötige zum Einen Kritik daran (ist die Logik verständlich?) und zum Anderen Hilfe bei deren Umsetzung, da ich nicht weiß wie man das so in der OpenWB einstellen kann...
MfG
Ladelogik für Auto einstellen?
-
Pv-User01
- Beiträge: 39
- Registriert: Mi Okt 19, 2022 3:44 pm
- Has thanked: 11 times
- Been thanked: 3 times
Ladelogik für Auto einstellen?
18kWp Ost-West, SMA STP 20000TL-30, SMA Sunny Home Manager 2.0, digitaler 2-Wege-Zähler von Logarex
Speicher BYD HVS 10,1 kWh
openWB series 2 (mit Display und aut. 3-Phasen-Umschaltung, SW-Version: 2.2.0)
e-up 2020 (35kW, 2-phasig mit max. 7,2 kW)
Speicher BYD HVS 10,1 kWh
openWB series 2 (mit Display und aut. 3-Phasen-Umschaltung, SW-Version: 2.2.0)
e-up 2020 (35kW, 2-phasig mit max. 7,2 kW)
-
aiole
- Beiträge: 9083
- Registriert: Mo Okt 08, 2018 4:51 pm
- Has thanked: 269 times
- Been thanked: 287 times
Re: Ladelogik für Auto einstellen?
Bis auf die letze "reine" PV-Ladung kann dies alles oWB 2.0 im PV-Lademodus - individuell für jeden LP
.
Teil 1 ist verfügbar (Mindest-SoC mit eigener Stromstärke).
Der 2. Teil Min+PV wird dann bis zum gewünschten End-SoC durchgehend verwendet (min Amp. + Überschussanteil).
Teil 1 ist verfügbar (Mindest-SoC mit eigener Stromstärke).
Der 2. Teil Min+PV wird dann bis zum gewünschten End-SoC durchgehend verwendet (min Amp. + Überschussanteil).
-
Gero
- Beiträge: 5272
- Registriert: Sa Feb 20, 2021 9:55 am
- Has thanked: 81 times
- Been thanked: 396 times
Re: Ladelogik für Auto einstellen?
Ziemlich komplizierte Logik, bei der ich zum einen die zwei SoCs nicht verstehe und zum anderen nicht, warum Du auf PV-Unterstützung beim anfänglichen Sofortladen verzichten möchtest. Sprachlich ausgedrückt möchtest ja schnell auf 50% kommen und weniger stark mit PV-Unterstützung bis 80% weiterladen um dann letztlich auf reine PV-Überschussladung umzuschalten. Die meisten kommen mit einem Mindest-SoC aus, weil das die tägliche Pendelstrecke repräsentiert. Der Rest obendrauf ist dann nur damit's nicht eingespeist wird. Und da könnte man sich auch noch drüber unterhalten, ob es da nicht besser wäre, da auch noch ein bisschen Netz mit draufzupacken, damit wirklich kein Strom "verschenkt" wird.
Wenn man es ein wenig anders ausgedrückt, wäre Dein Wunsch mit einer vom SoC abhängigen Netzunterstützung das Auto zu laden. Also Min+PV mit 16A bis 50%, dann mit 8A bis 80% und danach mit 0A Mindeststrom. (Ich weiß nicht, ob 0A Mindeststrom in der 2.0 reines PV-Laden bedeutet, könnte es mir aber gut vorstellen, denn wenn ich es richtig mitbekommen habe, ist Min+PV in nur-PV aufgegangen)
Wenn man es ein wenig anders ausgedrückt, wäre Dein Wunsch mit einer vom SoC abhängigen Netzunterstützung das Auto zu laden. Also Min+PV mit 16A bis 50%, dann mit 8A bis 80% und danach mit 0A Mindeststrom. (Ich weiß nicht, ob 0A Mindeststrom in der 2.0 reines PV-Laden bedeutet, könnte es mir aber gut vorstellen, denn wenn ich es richtig mitbekommen habe, ist Min+PV in nur-PV aufgegangen)
openWB-pro+, openWB-Buchse, E3/DC S10pro+39kWh, 30kWp Ost-Süd, Model 3 und Ion